×
模态框(Modal)标题
在这里添加一些文本
关闭
关闭
提交更改
取消
确定并提交
×
模态框(Modal)标题
×
导航切换
国际医学放射学杂志
首页
期刊介绍
编委会
投稿指南
期刊订阅
广告合作
联系我们
English
图/表 详细信息
超声影像组学模型预测肝细胞癌CK19蛋白表达水平的价值
徐美媛, 高瑞智, 杨红, 何云
国际医学放射学杂志, 2025, 48(
4
): 384-390. DOI:
10.19300/j.2025.L22071
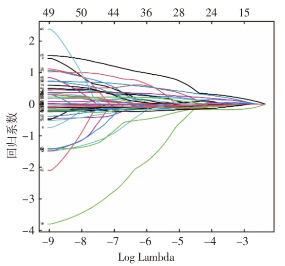
图4
LASSO 回归系数路径图
本文的其它图/表
图1
超声影像组学模型构建与评估的流程图
表1
训练集和验证集的一般资料比较 例(%)
图2
观察者间的一致性检验
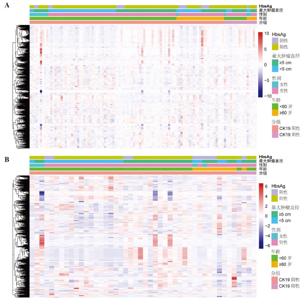
图3
影像组学特征的热图。A图为训练集,B图为验证集。
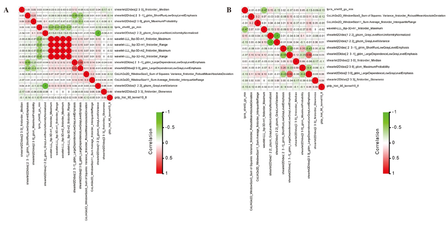
图5
影像组学特征的Pearson相关性分析热图。A图,通过LASSO特征选择获得的影像组学特征的相关性热图。B图,通过相关性分析筛选后的影像组学特征的相关性热图。红色表示特征呈正相关,绿色表示特征呈负相关。
表2
降维筛选获得的最优影像组学特征
图6
Logistic模型的ROC曲线
图7
Logistic模型DCA曲线。A代表训练集,B代表验证集。